Microsoft Copilot Studio is an enterprise-grade, low-code platform used to create, manage, and deploy specialized AI agents. Unlike a general-purpose AI, Copilot Studio allows a company to build “Agentic AI” that is grounded in its own private data and capable of executing specific business workflows.
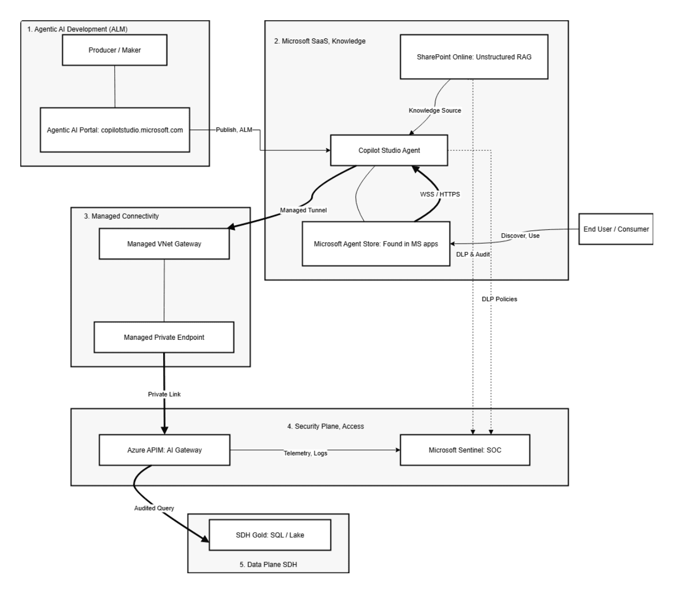
1. How it Works (The Architectural Flow)
Based on the CHC architectural standard, an agent’s journey follows five governed stages:
The Agent Dev/ALM cycle: “Producers” (Makers) design the agent’s logic, topics, and conversational flow in a low-code environment.
SaaS Runtime: The agent lives within the Microsoft 365 cloud, integrated into tools like Microsoft Teams, Outlook, and specialized web portals.
Managed Connectivity Bridge: To reach private data safely, the agent uses a “Managed VNet”—a secure, encrypted tunnel that bridges the public cloud to the private corporate network.
Security Plane (The Toll Booth): All requests pass through an API Management (APIM) gateway. This layer verifies the agent’s identity, logs the “intent” of the query to Microsoft Sentinel, and prevents data exfiltration through rate-limiting.
The Data Spoke (Grounding): The agent retrieves facts from the company’s “Source of Truth” (e.g., a Data Lake or SharePoint). This is known as Retrieval-Augmented Generation (RAG), ensuring the AI doesn’t “hallucinate” but answers based on verified documents.
2. Strategic Use Cases for the Enterprise
Copilot Studio transforms static data into active participants in the workforce:
HR & Policy Expert: An agent that answers complex questions about employee handbooks, leave policies, or benefit structures by searching internal SharePoint libraries.
Customer Risk & Compliance: An agent that queries a central data hub to summarize a customer’s risk profile, flagging anomalies for human review in real-time.
Mortgage & Loan Assistant: A tool for frontline staff to calculate eligibility by comparing live customer data against updated lending criteria PDFs.
IT Service Desk Tier-0: A bot that handles high-volume, repetitive queries (e.g., password resets, hardware requests) by interacting with backend system APIs.
3. Security & Governance Standards
For a regulated organization, Copilot Studio provides “Bank-Grade” guardrails:
Zero-Trust Identity: Agents use Managed Identities (Digital ID cards) rather than shared passwords to access data.
WORM Compliance: All grounding data is pulled from containers with Write Once Read Many locks, ensuring the AI only sees “Golden” records.
Data Residency: Both the AI logic and the data storage are pinned to specific geographic regions (e.g., UK South) to meet sovereignty requirements.
4. Business Value
By deploying Copilot Studio, a company moves from Generative AI (writing emails) to Agentic AI (automating business logic). This results in a significant reduction in “manual search time” for staff, improved accuracy in regulatory reporting, and a scalable
Copilot Studio Simplified Architecture | Trilogix Cloud